2026-03-26 15:05
今天再次刷到人工智能的视频了,我的看法就是,我也不知道人工智能最后是否可以到达人类的水平,但是可以确认的事情是,现在的任何工作,尤其是精细的工作,都需要人与人之间的交流和协作,而让这些工作的AI应用度越来越高的可行方案就是,让AI逐步参与到这些流程中,并且在不断的使用过程中自动迭代,不断优化。
一些人认为不断迭代就会变得无限强大,但是数学上可以延展至无穷远的函数曲线的积分(面积)可能是有限的。我认为AI不断迭代,确实现在一次比一次强大,但是这不意味着他就一定没有极限。
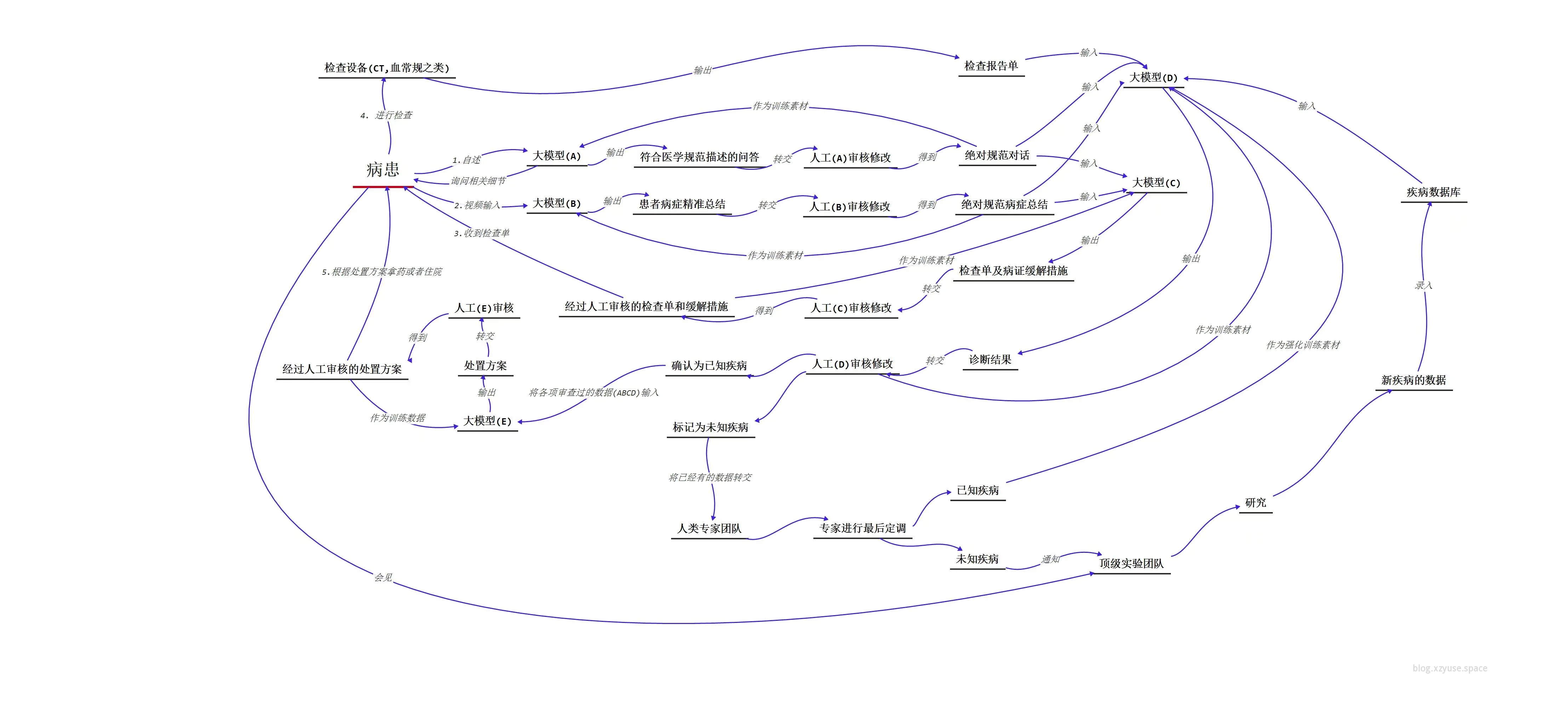
附上我一年前设计的一张图,就以医院为例,我当时的想法是就是,从AI在医疗实践中处于弱势,到AI完全应用到医疗实践,并且具备人类专家的基本素养,需要一个稳妥,安全的过程,既需要AI持续参与,不断迭代,也要保证参与的初期的病人的生命财产安全,我个人认为下面的设计适用于任何行业。
从某种角度上看,现在的大模型是在蒸馏别的大模型,但是下面的训练逻辑更像是大模型在蒸馏 “人”。也许会有意想不到的效果。可以预见的是,随着AI在医疗方面的参与度越来越高,最开始可能一份病历需要修改几十处,而最后可能十几例病理才需要修改一处也是完全有可能的。
现阶段我真的并不看好AI的事情,昨天给我老爸搞打印机,我真的发现,这些人居然电脑都不会用,真的有点逆天了,明明我的印象中,2000年左右,正是普及电脑的各类报刊繁荣发展的时候,我当年也是看了2008年的电脑报合订本才对计算机的研究逐渐深入的。感觉很离谱,也理解了为什么现在的AI会如此狂热了,因为现在的社会财富主要掌握在这样一群电脑盲手上,这些人完全不懂电脑,也许看过好莱坞上映的科幻片就颅内高潮了。完全不考虑实际,忽略科学发展,应用普及需要过程的客观事实,无脑相信力大砖飞的,就好比2000年美国的互联网泡沫,确实互联网今天就像曾经宣传的那样深入生活,但是2000年的美国人想要靠砸钱强推最后还是失败了。

2026-03-24 21:52
好久没有更新动态了,主要是讨厌前一段时间的上班式更新了,大A果然继续跌了,上海电影,我卖出的时候还是25的价格,昨天直接跌倒几年来的最低股价,而且走势十分的吓人,今天财付通发布的公告,以及走势图均放在下面。但是,今天国家好像救市了,今天我关注的所有股票几乎全红,一些股票已经持续阴跌了好久,仅仅关注,这种情况下居然涨起来了,明显是不符合市场自发行为的,唯一的解释就是 “强力大手腕” 做多抬高股价了,就是不知道,这波救市能不能稳住股民的情绪了。但是我个人仍然不看好长期股市,一句话,击鼓传花,下家还没有找到,花现在还在老登手里捏着,老登的耐心不会多的,挤兑不远了。可以参考房地产市场的中国政府之处理,前期有托底,有各种利好政策,但是后期,托不住就会放弃干预。然而股票和房地产的不同是,房地产真的卖不出去,降价还可以租出去,因为房子具有实际居住的价值,但是股票不一样,真的挤兑了,那就真的一文不值。



2026-03-23 01:30
回顾以前的瞬间动态,坚定了一个想法:当代中国青年进入社会的首要目标一定是实现脱产,何谓脱产,那就是仅仅依靠被动收入就可以保证自己的生存,一天的时间完全由自己支配,而不用出售给他人来换取微薄的收入。当然这在经济下行的现在更难实现就是了。但是脱产的状态确实极为重要,当你一天的大部分时间都分配在各种各样的事情上时,留给你自己的时间也就变少了,你很难进入深入思考的状态,或者很难专心做一件事情。
自惭形秽啊,看见以前的动态,发现,开学这段时间,瞬间确实没有意思到了极致,这就是 “班味” 吗,所以删掉了这段时间以来没有意思的记录了,有些东西,内化于心即可,不必单独放出来。
2026-03-22 13:52
昨天睡觉睡得还是挺香的,脑袋空空的,什么东西都没想,只是呼吸着从窗口溢到鼻子边的夜晚的清新空气,温暖的被褥将外边的寒冷隔开,是一种温暖但是并不燥热的状态吧。冬天也过去了,暂时还不必担心,暖气管炸裂的事情或者第二天早上起床直接面瘫的事情。
2026-03-20 12:44
本人行动的底层逻辑之一:如果你认为我打扰了你,可以直接告诉我,不用弯弯绕绕,直接告诉我:“不喜欢你,别打扰我了,我确认是我本人的意愿,闺蜜或者兄弟他们只是为我出谋划策而已。”然后我会自己离开。 这个逻辑足够底层,并且确实为真,而且任何阶段立即生效,是我自己早期定下来的规矩。这就可以解决所有问题了。
只是不清楚为什么,大多数人都不直说,其实我现在大概也想明白原因了,特写成小剧本:A是一个不喜欢主动表达,不喜欢说话的人,而B看出来了A有什么意思之类的,但是如果B直说A的想法,又怕A说B他是 “臆想,自作多情”,毕竟A并没有主动表达出来,所以同样采取了 “含蓄”的表达,让A自己退下。最后双方都陷入了规则怪谈游戏,倘若A自己就是一个直接表达的人,或许B也可以直接表达,这将显著降低沟通的时间成本。这个问题我早该知道,所以我以后也会主动表达自己的意思了。
2026-03-12 14:32
连着盯盘了好几天,只感觉一件事情,股票未来可能要玩不下去了,用专业一点的话来说就是:“全是空头,没有多头”,这表明大家都不相信现在买的股票未来会有人接盘,所以即使已经是相对低点的,也就是“可以抄底”的价格,也都保持克制。稍微不对就立刻争相卖出,从而可以做到 “及时止损”。
而我前边的分析,股票只是一个凭证,能不能兑现,看有没有人接盘,老年人,该玩股票的人早就玩股票了,手里的资金早就被股市套牢。没有闲置资金继续购入股票去维持股票的增长(但凡有一点风险意识),今天的年轻人,对股票并不了解,更加没有充足的现金,也就是接盘的人变少了。其次就是证券公司和上市公司的吃相确实太难看了,不断的发行新的股票,加之高额的交易手续费,早就将股民投入的资金吃下了大半,现在的股市流动资金在没有新人入场的情况下恐怕只会越来越少,股票也会慢慢丧失流动性。股票没有兑现之前,只是估值。
如果一个股票长期没有人接盘,最开始是极少的人耐不住性子,开始抛售,而后就是大量的人耐不住性子开始抛售,这几天买了一支股票,盯盘了几天,我完整的看到了少数人的抛售直接导致了情绪崩溃股价下跌4毛的过程,前一天费力涨的一点点瞬间跌完,但是我在下跌前就已经卖出了,除去手续费赚了5块钱。但是还是一阵后怕,交易市场的情绪是真的难以捉摸。所有现金已经全部提出,股票交易是真的吓人。
2026-03-12 03:18
刚才看到有人吐槽6G,说是运营商故意让4G变卡逼着升级。这我就有发言权了,很多人总喜欢搞什么阴谋论,中国的国企和私企还是有本质区别的,你要说美团京东这么干,我还真的不怀疑,但是运营商虽然奸诈,但是并非没有底线。
宽带和移动网络就像水管,带宽越大,出水量确实越大(也就是网速越快)。但水不是凭空来的,它是从“水库”(骨干网和基站回传链路)分流出来的。以前用2G/3G发文字图片,小水管就凑合着用了,后来人都去刷抖音、看高清直播,原先的小水管就不够用了,这个时候你升级了套餐,也就是把你家的”小水管“口径扩大了。但如果这片区域的“总水管”(基站容量或小区共享带宽)没有同步扩建,那么在晚高峰这种用水高峰期,你分到的水多了,别人分到的自然就少了。实际上,运营商之前就已经在疯狂的扩建基站和骨干网,但网络视频清晰度从480P涨到1080P再到4K,数据量的增长速度快于基建速度。
在凌晨等非高峰期,总水管空闲,你的大水管就能跑满速,体验极佳。而一旦进入晚高峰,基站或网络节点就处于超负载状态,运营商的网络管理是有QoS(服务质量)的:
最高等级的是专线流量,其数据包的QCI(QoS Class Identifier)(服务质量类别标识符)等级最高,无论多堵都能保证通行(所以晚高峰你访问不了我的网站,不用怀疑,就是你的网络的问题)。
对于普通用户而言,高资费套餐或高等级宽带用户,QCI等级更高。网络拥堵时,节点会优先保障高优先级用户的流量,低优先级用户(老旧套餐、低价宽带)的数据包会最先被延迟或丢弃。当周围人都升级了高等级水管,你还守着旧套餐,晚高峰就会觉得格外卡。
所以你可以这样说,不是运营商限制了你的网速,而是你周围的人大量的用网,但是节点处理能力有限,导致了你的流量被优先丢弃了,是周围的人逼着你升级套餐。不仅如此,还有上传带宽和下载带宽不同等的事情也不是你想的那么简单的,如果上下行同等,你的宽带资费就不会这么低了。你谢哥从来不污蔑好人,运营商确实没有太大的过错,也是要打抱不平的。但是下边这个人的确没有说错,到了8G,你大概率还是一样被拿捏。
2026-03-10 01:00
今天无意间看到小学就出去闯荡社会的同学买车了,还记得好几年前它发布在QQ空间的开理发店视频,不觉感慨,世界上并没有什么唯一的道路,条条大路通罗马。不禁感慨起两种工作模式:
打工,获得稳定且可预期的收入,服务对象是高价值的单体客户(你的老板)
个体工商户,没有形成规模前,没有稳定且可预期的收入,服务对象是街道,或者网络上的低价值多个客户。
前者走质量,后者走数量,没有绝对的高低之分。虽然在赚钱上没有高低之分,但是知识还有深层次的价值,精通计算机是你突破规则的底气,你可以更加安全的看到别人不想让你看见的世界真实样貌。精通经济学你不必盲人摸象般管理财富。精通统计学你可以量化生活中的许多抽象关联,这是检测决策可靠性的利器 ......
今天听老师吐槽医院抓病历质量,我看课堂上众多医学生当作小事略过,大不了诊断的时候严格按照教科书和专家共识就好了。但是在我看来政府大力抓病历质量,极有可能是在为医疗大模型准备训练数据,并且当众多的病历横向比较的时候,极有可能解锁新的技能 - 自动推断患者后者疾病发展(这比依靠理论分析更加强大,因为这是基于统计学获得的结论,不需要弄清楚谁是主要矛盾,甚至不需要思考,因为这只涉及到统计学的关联性和概率),并且基于此,可以做针对性预防。
虽然我个人并不认为大模型真的可以像人一样思考,他自始至终只是统计学的艺术,但是很多情况下,即使只是大差不差也足以降低极大的工作量了,这最终会导致岗位需求骤减。虽然今天医疗界看起来风平浪静,但是深海早就已经发生了微不可察的变化了。